我們知道降壓 - 升壓型DC/DC轉換器是一種可靠的元件,可在各種工業和汽車環境(包括電池供電產品)中普遍存在的各種輸入電壓條件下提供穩定的輸出電壓。多年來,Intersil,凌力爾特,德州儀器和Vicor等供應商不斷提高這些設備的性能,同時擴展其產品組合 。
現在,其中一些供應商已經發布了具有許多獨特功能和功能的新一代降壓 - 升壓型DC/DC轉換器,以應對新的挑戰并克服以前限制其使用的障礙。此外,通過更寬的輸入和輸出電壓范圍以及高輸出電流,降低了損耗以實現非常高的效率。高頻操作還可實現同類最佳的功率密度和瞬態響應。因此,這些轉換器被設計用于各種高性能應用,包括計算,通信,工業,LED照明和電池系統。
可變調節輸出
Vicor例如,通過增加一個具有寬輸入電壓范圍的新型靈活降壓 - 升壓轉換器PI3749,擴展了其降壓 - 升壓系列。其可變調節輸出可在很寬的范圍內變化,轉換效率非常高,達到98%。作為Picor Cool-Power ZVS系列的一員,它采用了該公司的零電壓開關(ZVS)拓撲結構,可最大限度地降低開關損耗,并在16 V至34 V的指定輸入電壓范圍內保持高效率。轉換器的穩壓輸出電壓可以在12 V至34 V之間變化,而輸出電流可以高達11.5 A,供電功率超過200 W。
高密度降壓 - 升壓轉換器采用10.0 x 14.0 x 2.56 mm LGA封裝系統級封裝(SiP)集成了一個控制器,四個電源開關和相關的支持組件,如圖1所示。因此,PI3749-00只需一個外部電感,電阻反饋分壓器和最小電容即可形成一個完整的電容器。 DC/DC開關模式降壓 - 升壓穩壓器。

圖1:Vicor最新的降壓 - 升壓穩壓器采用LGA系統級封裝( SiP)集成了控制器,電源開關和支持組件。
輸出電壓可通過饋電b調節通過分壓器向誤差放大器的輸入端提供所需輸出的一部分(圖2)。從產品數據表中獲得的公式1可用于確定分壓器的電阻值R1和R2。
如數據表中所述,R2值由用戶選擇。供應商建議R2的電阻值為1.07kΩ(1%)。因此,如果需要24 V輸出,可以使用公式(1)計算R1。一旦計算出R1,用戶應根據制造商選擇最接近的電阻值。因此,對于該示例,使用等式(1),R1變為14.03kΩ。所以建議使用14.0kΩ,容差為1%。

圖2:完成DC/DC開關模式降壓 - 升壓穩壓器, PI3749僅需要外部電感,電阻反饋分壓器和少量輸入和輸出電容。
ZVS架構還支持高頻工作,同時最大限度地降低開關損耗并最大限度地提高效率。高開關頻率操作可減小外部濾波元件的尺寸,提高功率密度,并實現對線路和負載瞬態的非常快速的動態響應。該產品數據手冊使用480 nH外部電感(L1)和外部電容CIN = COUT = 20 pF和800 kHz開關頻率,可在16 V至34 V輸入電壓范圍內為24 V輸出解決方案提供高效性能(圖3)。

圖3:采用Cool-Power ZVS降壓 - 升壓穩壓器PI3749-00的24 V輸出解決方案的效率與輸出電流。該設計的輸入電壓范圍為16 V至34 V.
據觀察,24 V輸出降壓 - 升壓轉換器的峰值效率在滿載7 A時為98.5%,24 V輸入。當輸入為16 V或34 V時,它下降了97.5%。此外,在寬負載變化時效率仍然很高。例如,從中負載到滿負載,效率保持在97%以上,在低負載時下降幾個點。
對于更高的輸出電流要求,可以使用單線電流共享并行連接PI3749,無需任何其他組件。根據器件的數據手冊,當每個模塊的引腳EAO,EAIN和SGND連接在一起時,降壓 - 升壓穩壓器將均等地共享輸出電流,并且輸出紋波不會過大。
更多選項
同樣,德州儀器推出了新型四開關同步降壓 - 升壓型DC/DC控制器LM5175,可實現極高的效率并降低EMI。該降壓 - 升壓控制器為N溝道MOSFET提供集成驅動器,可處理3.5 V至42 V的寬輸入電壓,并可調節0.8 V至55 V的輸出電壓。適用于各種降壓,升壓和降壓 - LM5175的輸出功率從幾瓦到大于100 W,可提升應用,采用專有的開關方案,最大限度地提高降壓 - 升壓轉換區域的效率。此外,它還采用降壓和升壓工作模式下的電流模式控制,以實現更好的負載和線路調節。開關頻率由外部電阻編程,可與外部時鐘同步。
根據制造商的說法,降壓 - 升壓控制器提供了一個強大的柵極驅動(7.5 V時為2 A),允許寬輸入MOSFET更快更有效地切換。此外,產品數據表顯示控制器提供可選的打嗝模式短路保護,以防止在延長的負載電流故障期間發生熱失控,從而將熱應力降低多達30%。
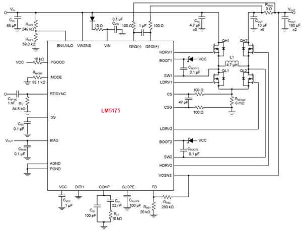
采用LM5175控制器的典型降壓 - 升壓型DC/DC轉換器,工作在6 V至36 V的寬輸入電壓范圍,提供穩定的12 V輸出電壓,電流容量為6 A如圖4所示。產品數據表顯示該設計的開關頻率為300 kHz,工作模式為連續導通模式(CCM)和打嗝。同樣,產品數據表中詳細介紹了其他外部元件(如電感,輸入/輸出電容,檢測電阻,斜率補償和輸出MOSFET)的選擇。

圖4:基于LM5175的降壓 - 升壓型DC/DC轉換器原理圖,工作在6 V至36 V的寬輸入電壓范圍,6 A輸出電壓為6 A.
< p>圖4中具有12 V輸出的基于LM5175的降壓 - 升壓型DC/DC轉換器的效率響應如圖5所示。該效率曲線取自產品數據表。據觀察,對于12 V輸入,降壓 - 升壓可提供從中負載到滿負載的近99%的峰值效率。即使負載低至0.5 A,它仍高達95%。在降壓模式下,24 V輸入時,滿負載時效率降至97.5%,但從中負載到滿負載仍保持在97%左右-加載。相比之下,在降壓模式下,低負載時效率下降得更快。在具有6 V輸入的升壓模式下,效率性能在中到滿負載時甚至更低。它在低負載區域比buck模式好。

圖5:基于LM5175的12 V輸出降壓 - 升壓轉換器的效率與負載電流。輸入范圍為6 V至24 V.
對于輸入電壓較高,高達58 V,負載電流為4 A,凌力爾特公司在其降壓 - 升壓μModule穩壓器系列中增加了新成員。 LTM8056是一款完整的開關模式DC/DC轉換器,輸入電壓范圍為5 V至58 V,能夠調節1.2 V至48 V的輸出電壓。采用緊湊型包覆成型球柵陣列(BGA)封裝,它包含一個開關控制器,四個電源開關,一個電感器和支持組件,如圖5所示。它提供4 A負載電流,其開關頻率可在100 kHz至800 kHz范圍內選擇。
在單個BGA封裝中,降壓 - 升壓μModule穩壓器LTM8056包括一個控制器,四個功率MOSFET,一個電感器和支持組件總之,為了擴大降壓 - 升壓型DC/DC轉換器在各種應用中的應用,供應商繼續擴展其產品組合,采用新型元件,在更寬的輸入電壓范圍內提供更高的效率具有更寬的可配置輸出。除了提供更高的效率外,這些新型降壓 - 升壓型DC/DC轉換器還可以處理更高的功率,并提供增加器件性能特性的功能。容-源-電-子-網-為你提供技術支持
本文地址:http://www.flswjt.cn/dz/23/15506257353186.shtml
本文標簽:
猜你感興趣:
工業相機解決方案:低功耗16位數模轉換芯片+負壓線性穩
在工業相機行業中,石英可編程晶振扮演著至關重要的角色。為了滿足不同應用需求,YXC引入了低抖動石英可編程晶振QMEMS振蕩器YSO690PR,為工業相機的穩定運行提供了理想解決方案。
關鍵詞: 所屬欄目:電子基礎
PL2303 PFM升壓 DC-DC 變換器
關鍵詞: 所屬欄目:元器件知識
PS7516 2.5A高效同步PWM增壓轉換器
關鍵詞: 所屬欄目:元器件知識
PS7526 高效 DC-DC 同步整流升壓轉換器
關鍵詞: 所屬欄目:元器件知識
PL7512A 非同步的PWM提升轉換器
關鍵詞: 所屬欄目:元器件知識
FP6715 5V、2.5A、550 KHz高效低波紋同步升壓轉換器
關鍵詞: 所屬欄目:元器件知識
IU5207/IU5208 Type-C輸入升壓型2/3節鋰電池快充IC解
針對2/3節鋰電池供電的電子設備,最好的方式是采用通用Type-C接口充電,這樣就可以通用Type-C的充電器,便攜式移動電子設備出廠時搭配一根充電線就完美的解決上述應用的困擾,節省終端產品整機成本,避免材料的浪費。深圳市永阜康科技有限公司推出針對2/3節鋰電池充電應用,大力推廣Type-C輸入升壓型2/3節鋰電池快充IC系列-IU5207/IU5208,芯片極具性價比,應用簡單。
關鍵詞: 所屬欄目:電源電路
SD6271 1MHz,2A升壓電流模式PWM轉換器
一般說明
SD6271是一個電流模式升壓DC-DC轉換器。它的PWM電路內置0.25Q功率MOSFET使該調節器高效。內部補償網絡還最小化多達6個外部組件計數。誤差放大器的非反相輸入連接到一個0.6V的精度參考電壓,其整數啟動功能可以降低涌入電流。
SD6271可在“SOT23-6L”軟件包中使用,并為應用程序領域提供了節省空間的PCB。
關鍵詞: 所屬欄目:集成塊資料
TD8587 5V 2.1A 1.2MHz同步升壓轉換器芯片
一般說明
TD8587是一個同步整流器,固定的開關頻率(典型的1.2MHz),和電流模式的升壓調節器。該設備允許為USB設備使用小型電感器和輸出電容器。該電流模式控制方案具有快速的瞬態響應和良好的輸出電壓精度。
在輕負載下,TD8587將自動進入脈沖調頻(PFM)操作,以減少主要的開關損耗。在PFM運行期間,IC消耗非常低的靜止電流,并在整個負載范圍內保持高效率。TD8587還包括電流限制和過溫停機,以防止在輸出過載時的損壞。
TD8587有ESOP-8軟件包。
關鍵詞: 所屬欄目:集成塊資料
鋰電池、鉛酸電池供電的戶外藍牙音箱如何選擇合適的升
深圳市永阜康科技有限公司一直致力音頻領域芯片的推廣,總結市場應用痛點,現推薦一套升壓+功放IC搭配應用組合,涵蓋20-60W單雙聲道的應用。升壓芯片、功放芯片系列管腳兼容,實現同一PCB,不同功率要求無縫切換,避免重復開發工作,縮短項目周期。
關鍵詞: 所屬欄目:音頻功放電路
IU8689+IU5706 單聲道100W/立體聲60W同步升壓+功放IC大
深圳市永阜康科技有限公司推出基于IU8689+IU5706、單聲道100W/立體聲2x60W同步升壓+功放IC大功率拉桿音箱應用組合方案,升壓效率高達96%。在提供更大功率輸出的前提下,整套方案組合極具性價比。
關鍵詞: 所屬欄目:車載功放電路
ACM3108/ACM3128/ACM3129立體聲D類功放芯片系列動態調
深圳市永阜康科技有限公司現在大力推廣具備動態調整升壓CLASS H功能的D類功放芯片系列-ACM31XX系列,功率覆蓋單聲道10W-100W、雙聲道2*10W-2*50W,供電滿足1-5串鋰電池及鉛酸電池的應用,能夠保證足夠功率輸出及音質體驗的前提下,極大延長電池的續航時間。
關鍵詞: 所屬欄目:音頻功放電路
干電池升壓IC 3.3V的電源芯片PW5100
PW5100 的工作頻率高達 1.2MHz,其目的是為了能夠減小外部的電感尺寸和輸出電容容值,故 PW5100 只需要 1uH 以上的電感就可以保證正常工作,
但是輸出端如果需要輸出大電流負載(例如:輸出電流大于 200mA),為了提高工作效率,建議使用較大一點的電感。
同時輕載應用,輸出電流10M,50MA左右時,建議使用大的的電感如6.8UH。
關鍵詞: 所屬欄目:電子器材
PC1961同步升壓芯片直接替代PW5100
產品概述
PC1961系列產品是一款低功耗高效率、低紋波、工
作頻率高的 PFM 控制升壓 DC-DC 變換器。
PC1961 系列產品僅需要3個外部元器,即可完成低
輸入的電池電壓輸入。
用途
1-3 個千電池的電子設備數碼相機。電子詞典 LED手電簡、LED燈
血壓計、MP3、遙控玩具 無線耳機、無線鼠標鍵盤、醫療器械
防丟器、汽車防盜器、充電器 VCR、PDA 等手持電子設備
典型應用電路
.
,產品特點
最高效率:94% 最高工作頻率:300KHz 低
關鍵詞: 所屬欄目:集成塊資料
TP8312 滿足0.9V低電壓工作的一節兩節干電池升壓IC解決
深圳市永阜康科技有限公司針對1-2節干電池及鋰電池供電的移動設備應用需求,現在大力推廣一顆具備3uA超低靜態電流、最低啟動電壓0.65V低功耗同步升壓IC-TP8312。
關鍵詞: 所屬欄目:電源電路
HT7181 3.7V/7.4V升16V內置MOS大功率升壓IC解決方案
DC-DC升壓電路在電子電路中是很常見的,無論是匹配不同器件的工作電壓需要還是為了提高足夠的輸出功率,都必須用到升壓電路。特別是便攜式的電子產品,電源是電池供電,如單
關鍵詞: 所屬欄目:電源電路
12V升30V大功率2x100W雙聲道D類音頻功放升壓組合解決方
隨著技術進步及競爭加劇,市場對功率及音質的要求也越來越高,深圳市永阜康科技有限公司推出基于CS8683+FP5207、12V升30V大功率2x100W雙聲道D類音頻功放升壓組合解決方案,為音頻愛好者提供極致的音質體驗。
關鍵詞: 所屬欄目:車載功放電路
5V升21V充電芯片
5V升壓充電21V五節鋰電池升壓充電管理芯片HU5911
關鍵詞: 所屬欄目:集成塊資料
5V升壓8.4V充電芯片
HU5810A是一款5V升壓8.4V充電芯片
關鍵詞: 所屬欄目:集成塊資料
5V升壓16.8V充電芯片
HU5912是一款5V升壓16.8V充電芯片,最大充電電流4A在多串鋰電池方案廣泛
關鍵詞: 所屬欄目:集成塊資料