
本文地址:http://www.flswjt.cn/gongfangdianlu/y/15802586503633.shtml
本文標簽:
猜你感興趣:
簡單TDA2030音頻功率放大電路
TDA2030是德律風根生產的音頻功放電路,采用V型5 腳單列直插式塑料封裝結構。如圖1所示,按引腳的形狀引可分為H型和V型。該集成電路廣泛應用于汽車立體聲收錄音機、中功率音響設備,具有體積小、輸出功率大、失
關鍵詞: 所屬欄目:音頻功放電路
由三極管與LM386組成功放電路制作語音放大電路
LM386是美國國家半導體公司生產的音頻功率放大器,主要應用于低電壓消費類產品.為使外圍元件最少,電壓增益內置為20.但在1腳和8腳之間增加一只外接電阻和電容,便可將電壓增益調為任意值,直至 200.輸入端以地位參考
關鍵詞:功放集成電路音響電路圖音頻放大器電路圖 所屬欄目:音頻功放電路
基于LA4287的功率放大電路
功率放大電路通常作為多級放大電路的輸出級。在很多電子設備中,要求放大電路的輸出級能夠帶動某種負載,例如驅動儀表,使指針偏轉;驅動揚聲器,使之發聲;或驅動自動控制系統中的執行機構等?傊,要求放大電
關鍵詞: 所屬欄目:音頻功放電路
集成功率放大器件或分立元件放大電路設計
圖1為一個由分立元件構成的直流化的互補對稱OCL電路。電路由差分放大級、電壓推動級和復合輸出級構成。本電路引入了直流負反饋電路,一般功放中由于存在反饋電容,限制了低頻響應,為了消除這種不利影響,只有增
關鍵詞: 所屬欄目:音頻功放電路
基于CAC8FET的高頻放大電路
如圖所示是低噪聲雙柵FET構成的144MHz窄帶放大器,輸入輸出側都采用諧振電路,諧振于144MHz,帶寬約為5MHz,它由諧振電路的有載Q值決定! :
關鍵詞: 所屬欄目:音頻功放電路
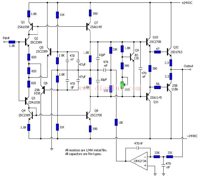
基于OPA2134設計耳機放大電路
OPA2134雙列8腳封裝,寬帶為8MHz,轉換速率為20V/us,輸入失調電壓為±0.5mv,具有8nv(HZ平方根)的噪聲密度,0.00008%的失真系數和20V/us的上升速度! PA2134其引腳功能如下:1、A放大器輸出;2、A放大器
關鍵詞: 所屬欄目:音頻功放電路
晶體管音頻放大電路原理圖
如圖為晶體管音頻放大電路原理圖。音頻放大電路是對細微的音頻進行放大的電路,使放大了的音頻信號能推動揚聲器正常放音。音頻放大電路有可能是分立電路,也有可能是集成模塊。音頻播放模塊是一個可以播放音頻信
關鍵詞: 所屬欄目:音頻功放電路
TA7250/TA7250P功率放大電路圖原理圖
功率放大電路通常作為多級放大電路的輸出級。在很多電子設備中,要求放大電路的輸出級能夠帶動某種負載,例如驅動儀表,使指針偏轉;驅動揚聲器,使之發聲;或驅動自動控制系統中的執行機構等?傊,要求放大電
關鍵詞:功放集成電路音頻放大器電路圖 所屬欄目:音頻功放電路
DY336設計的音響前級放大電路的簡介
如圖所示電路是功放前級的其中一路放大電路。電路采用3只DY336低噪聲、高品質運放。其中A1用作輸入信號的緩沖跟隨器,以減輕信號源的負擔。A2和RPl組成負反饋音量調節器,這種音量的調節方式能減小RPl阻值變化所
關鍵詞: 所屬欄目:音頻功放電路
額定功率15W的發射機功率放大電路
該功率放大器可將功小功率調頻發射機的功率擴展至于10—15W,采用單管丙類放大及多級低通濾波器組成,具有較高的轉換效率及很強的詣波抑制能力。 該電路采用大功率發射管C1972,其參數如下:175MHZ、4A、25W
關鍵詞: 所屬欄目:音頻功放電路
MOSFET管功率放大電路
此電路圖是用功率MOSFET管構成的功率放大器電路。電路中差動第二級采用型號為2SJ77的MOSFET,電流鏡像電路采用2SK214。其工作電流為6mA,但電源電壓較高(±50V),晶體管會發熱,因此要接入小型散熱器。 :
關鍵詞: 所屬欄目:音頻功放電路
LM4780音頻放大電路應用電路
參數: 工作電壓:20-84V,也就是在雙電源情況最小支持正負10V和最大42V 輸出功率:8歐的情況下---直流正負28V的時候輸出最大功率38W 8歐的情況下---直流正負35V的時候輸出最大功率50W LM4780美國國
關鍵詞:功放集成電路 所屬欄目:音頻功放電路
簡述關于TDA2040電路圖與TDA2040功率放大電路的相關情
需要注意的問題:第一,TDA2040具有負載泄放電壓反沖保護電路,如果電源電壓峰值電壓40V的話,那么在5腳與電源之間必須插入LC濾波器,以保證5腳上的脈沖串維持在規定的幅度內。第二,熱保護:限熱保護有以下優點
關鍵詞: 所屬欄目:音頻功放電路
簡易PWM方式的功率放大電路
如圖所示是PWM方式的功率放大電路實例圖。功率放大電路是一種以輸出較大功率為目的的放大電路。它一般直接驅動負載,帶載能力要強。要求輸出功率盡可能大為了獲得大的功率輸出,要求功放管的電壓和電流都有足夠
關鍵詞: 所屬欄目:音頻功放電路
反相輸入緩沖放大電路原理圖
調節200Ω的半固定電阻以及與反饋電阻Ry并聯的微調電容,獲得方形波形,輸出波形寬帶可達到8MHz! T1001是低漂移、低偏差型運放。它的輸入漂移電壓典型值為18μV,輸入漂移電壓長期穩定為0.3μV/月,輸入漂
關鍵詞: 所屬欄目:音頻功放電路
新型實用耳放放大電路
本電路輸入為20V的交流電,經過整流二極管和濾波電容后輸出為直流電壓,再經過穩壓芯片LM7815輸出為穩定電壓15V供放大電路作電源使用。放大電路利用三極管的放大特性,將小信號放大,構成耳放放大電路。 :
關鍵詞:音頻放大器電路圖 所屬欄目:音頻功放電路
高頻特性的單管共射放大電路
極間電容對共射極放大電路頻率特性有影響,電容值愈大,高頻特性愈差。 :
關鍵詞: 所屬欄目:音頻功放電路
AD811與BUF634P功放電路功率放大電路設計
本電路應用AD811與BUF634P結成功放電路;通過電路圖可以看到是正負15V供電,效果很好。功率放大器,簡稱“功放”。很多情況下主機的額定輸出功率不能勝任帶動整個音響系統的任務,這時就要在主機和播放設備之間加裝功率放大器來補充所需的功率缺口。。
關鍵詞:功放集成電路AV放大器電路音頻放大器電路圖 所屬欄目:音頻功放電路
OTL功率放大電路及原理
OTL電路為單端推挽式無輸出變壓器功率放大電路。通常采用電源供電,從兩組串聯的輸出中點通過電容耦合輸出信號。OTL電路不再用輸出變壓器,而采用輸出電容與負載連接的互補對稱功率放大電路,使電路輕便、適于電
關鍵詞:音頻放大器電路圖AV放大器電路 所屬欄目:音頻功放電路
基于μPC2002的音頻放大電路原理圖
本電路采用音頻功率放大集成電路μPC2002,采用5腳單列直插塑料封裝,按引線的形狀可分為H型與V型。該電路輸出功率大、失真度小,噪聲低,開機時沖擊聲小,并具有電源浪涌、過電壓和負載短路等保護電路,因而廣泛
關鍵詞:音頻放大器電路圖 所屬欄目:音頻功放電路