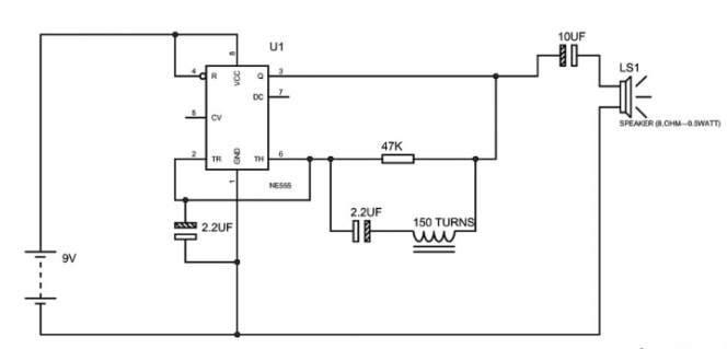
555定時器在此處的作用為方波生成器,它會生成人可以聽見的脈沖頻率。引腳1和引腳2之間的電容不應改變,因為它需要用來生成人可以聽到的頻率。

本文地址:http://www.flswjt.cn/dianlutu/16157784464239.shtml
本文標簽:
猜你感興趣:
紫外線探測器SG01D-C18應用于紫外光刻機
光刻機(Mask Aligner) 又名:掩模對準曝光機,曝光系統,光刻系統等。常用的光刻機是掩膜對準光刻,所以叫 Mask Alignment System。
關鍵詞: 所屬欄目:傳感器技術
紫外光電探測器TOCON-ABC1用于燃弧紫外檢測
燃弧時間分為一極燃弧時間和三極開關燃弧時間。一極燃弧時間指從一極中起弧瞬間到該極中電弧最終熄火瞬間的時間間隔,三極開關燃弧時間指從某極中首先起弧瞬間到各極均熄弧瞬間的時間間隔。
關鍵詞: 所屬欄目:傳感器技術
紫外光電探測器TOCON_ABC1用于焊接電弧光紫外線檢測
焊接,也稱作熔接、镕接,是一種以加熱、高溫或者高壓的方式接合金屬或其他熱塑性材料如塑料的制造工藝及技術。現代焊接的能量來源有很多種,包括氣體焰、電弧、激光、電子束、摩擦和超聲波等。
關鍵詞: 所屬欄目:傳感器技術
紫外光電探測器用于高溫場合的鍋爐加熱火焰熄滅檢測
鍋爐是一種能量轉換設備,向鍋爐輸入的能量有燃料中的化學能、電能,鍋爐輸出具有一定熱能的蒸汽、高溫水或有機熱載體。鍋的原義指在火上加熱的盛水容器,爐指燃燒燃料的場所,鍋爐包括鍋和爐兩大部分。
關鍵詞: 所屬欄目:傳感器技術
紫外線傳感器用于天然氣燃燒火焰探測
火焰探測器(flame detector)是探測在物質燃燒時,產生煙霧和放出熱量的同時,也產生可見的或大氣中沒有的不可見的光輻射。它是用于響應火災的光特性,即探測火焰燃燒的光照強度和火焰的閃爍頻率的一種火災探測器。
關鍵詞: 所屬欄目:傳感器技術
應用在防爆消防車內部電路板電火花檢測中的紫外線二極
防爆消防車(車輛)在爆炸性危險場所運行使用時,車輛上的每一個電氣部件和非電氣部件,均應是不產生高溫及(靜)電火花等危險因素的防爆部件。在防爆消防車正常運行時,車上不會產生可以引燃爆炸性環境的危險溫度。
關鍵詞: 所屬欄目:傳感器技術
自制最簡單干電池充電器電路圖(原理圖)
自制最簡單干電池充電器電路圖(原理圖):干電池應用場合很多,遙控器應用干電池是最常見的一種,還有就是兒童玩具應用干電池也很多,只要是充電電池,就可以進行二次充電使用,其實干電池充電電路原理很簡單,自制最簡單干電池充電器電路也很容易,對于電子技術要求不高,只要會一點電路基本常識就可以輕松制作出來,如下圖所示:電子元器件很少,核心器件就是一個多抽頭變壓器,可以輸出固定電壓AC12V、AC8V、AC6V等就能完成。電路原理圖如下:
關鍵詞:充電器電路圖 所屬欄目:電路圖
自制最簡單12v轉220v逆變器制作及電路圖(車載大功率)
自制最簡單12v轉220v逆變器制作及電路圖(車載大功率);在有直流低電源而沒有220V交流電的情況下,逆變器是最佳的轉換裝置,很多場合都適用,比如喜歡釣魚的朋友,可以用逆變器為自己的用電設備使用。本文介紹一款應用CW3525A集成塊制作的最簡單12v轉220v逆變器及電路圖。電路很簡單,制作也方便,適用性很強。
關鍵詞:逆變器高頻逆變器 所屬欄目:逆變器電路圖
自制12伏變220伏的逆變器、電路圖(大功率200W)
自制12伏變220伏的逆變器、電路圖(大功率200W)利用晶閘管電路把直流電轉變成交流電,這種對應于整流的逆向過程,定義為逆變。
例如:應用晶閘管的電力機車,當下坡時使
關鍵詞:逆變器高頻逆變器 所屬欄目:逆變器電路圖
自制最簡單12V開關電源電路圖(WS157)
自制最簡單12V開關電源電路圖(WS157)
開關電源是利用現代電力電子技術,控制開關管開通和關斷的時間比率,維持穩定輸出電壓的一種電源,開關電源一般由脈沖寬度調制(
關鍵詞:開關穩壓電源 所屬欄目:開關電源電路圖
自制:直流最簡單過流保護電路圖
直流最簡單過流保護電路圖在很在電子電路中,都要加保護電路,常用電路有過壓保護、過流保護、漏電保護等,下面介紹一款最簡單過流保護電路,對于要求不高的場合可以使用,
關鍵詞:過流保護電路 所屬欄目:電子基礎
簡單自制tl494逆變器電路圖50hz輸出,大功率
簡單自制tl494逆變器電路圖50hz輸出,大功率輸出,
逆變器(inverter)是把直流電能(電池、蓄電瓶)轉變成交流電(一般為220v50HZ正弦或方波)。應急電源,一般是把直流
關鍵詞:逆變器穩壓電路 所屬欄目:逆變器電路圖
簡單自制tl494逆變器電路圖50hz輸出,大功率
簡單自制tl494逆變器電路圖50hz輸出,大功率輸出,
逆變器(inverter)是把直流電能(電池、蓄電瓶)轉變成交流電(一般為220v50HZ正弦或方波)。應急電源,一般是把直流
關鍵詞:逆變器穩壓電路 所屬欄目:逆變器電路圖
自制耳機放大器
自制耳機放大器,耳放即為耳機放大器,在耳機系統中,音源與耳機之間加入一個耳機放大器的環節,可以改善音質、調整系統的音色走向,這已經在耳機發燒友中形成共識。特別是千元以上較為高檔的耳機,使用耳機放大器后音質改善是明
關鍵詞: 所屬欄目:音頻功放電路
自制最完美的lm1876電路圖
最完美的lm1876電路圖:功率放大電路是一種以輸出較大功率為目的的放大電路。它一般直接驅動負載,帶載能力要強。輸出功率大,效率要高,非線性失真要小,散熱少。 :
關鍵詞: 所屬欄目:音頻功放電路
簡易自制家用逆變器電路圖
簡易自制家用逆變器電路圖一: 電路見圖1。當把開關K1打向“逆變”位置時,BG1導通,由時基電路NE555及外圍元件組成的無穩態多諧振蕩器開始振蕩,
關鍵詞:逆變器 所屬欄目:逆變器電路圖
基于CD4030的簡單金屬探測器電路
有時,貴金屬隱藏得太深,只有使用復雜的設備才能被發現。但是,在許多情況下,可以通過相對簡單的方法檢測埋在表面附近的小塊貴金​​屬。每個人都非常有魅力地
關鍵詞: 所屬欄目:其他文章
TDA1521多媒體功放自制電路原理圖
如圖所示是一款自制的用于多媒體的功放電路,圖中LM1036為直流音調控制IC,用于高低音、平衡、音量調節。功率放大為TDA1521,當供電電壓為±12V、8Ω負載時,即可獲得2×15W的輸出功率。電路采用萬用板焊接。須注
關鍵詞: 所屬欄目:音頻功放電路
直流24v轉12v電路圖加自制方法
直流24v轉12v電路圖加自制方法
如圖所示,直流24v轉12v電路圖只不過是一個集成的可調電壓調節器,它可以并聯作用于一組功率晶體管。可以說這些晶體管執行重負荷,而負責
關鍵詞:逆變器穩壓電源DC-DC電路 所屬欄目:逆變器電路圖
自制一款窗簾定時器裝置
此裝置的電路如附圖所示。 一、工作原理 1.當定時器1定時開啟,電機開啟、窗簾關閉、窗簾到頭,行程開關1常閉點斷開,而常開點關閉,下一組窗簾盒開始關閉,如此可
關鍵詞: 所屬欄目:電子制作