
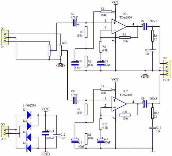
TDA2030功放電路圖:在功放電路中,常常會看到TDA2030功放集成電路,此功放集成電路體積小、失真小、外圍元器件少、寬電壓工作(±6V到±22V正常工作)、及輸出功率大等特點,而且內部還有保護電路(短路保護、熱保護、地線偶然開路、電源極性反接(Vmax=12V)以及負載泄放電壓反沖等),被很多大公司生產,如意大利SGS公司、美國RCA公司、日本日立公司、NEC公司都有相同型號產品,可以互換使用。TDA2030必須加裝散熱器才能穩定工作,裝配時散熱片與之間需要絕緣,引線長度應盡可能短,焊接溫度不得超過260℃,12秒。下面提供TDA2030功放電路圖詳細內容。
[音頻功放電路 ]最簡單2030功放電路圖
日期:2020-06-02
作者:電子愛好者
標簽:最簡單2030功放電路圖,TDA2030A是德律風根生產的音頻功放電路,采用V型5 腳單列直插式塑料封裝結構.如圖1所示,按引腳的形狀
[音頻功放電路 ]簡單TDA2030音頻功率放大電路
日期:2020-06-02
作者:電子愛好者
標簽:TDA2030是德律風根生產的音頻功放電路,采用V型5 腳單列直插式塑料封裝結構。如圖1所示,按引腳的形狀引可分為H型和V型。該
[音頻功放電路 ]基于TDA2030/TDA2030A組成的BTL中低音功放電路
日期:2020-06-02
作者:電子愛好者
標簽:TDA2030A是德律風根生產的音頻功放電路,采用V型5 腳單列直插式塑料封裝結構.如圖1所示,按引腳的形狀引可分為H型和V型.該集成
[音頻功放電路 ]TDA2030低音炮電路圖
日期:2020-01-30
作者:電子愛好者
標簽:重低音電路圖功放集成電路如圖所示電路開機沖擊極小。外接元件非常少。輸出功率大,Po=18W(RL=4Ω)。采用超小型封裝(TO-220),可提高組裝密度。能
[音頻功放電路 ]TDA2030A低音炮電路圖
日期:2020-01-08
作者:電子愛好者
標簽:TDA2030A的優良性能使得它十幾年來一直得到大家的瘋狂喜愛,很多外表豪華的有源音箱、中檔功放、低音炮也采用了TDA2030。
[音頻功放電路 ]用TDA2030制作的有源功放電路圖示意圖
日期:2019-12-07
作者:admin
標簽:功放集成電路重低音電路圖TDA2030是德律風根生產的音頻功放集成電路,采用V型5 腳單列直插式塑料封裝結構,它外接元件非常少,價格實惠,輸出功率大,P
[音頻功放電路 ]最簡單tda2030a最優電路圖(經典電路)
日期:2019-11-14
作者:admin
標簽:功放集成電路音響電路圖本文介紹TDA2030經典電路圖,同時也是最簡單2030功放電路圖,典型供電電壓DC12V,注意TDA2030A是雙電源電路,對電源濾波要求很高
[音頻功放電路 ]TDA2030A的BTL大功率功放電路原理圖
日期:2019-11-12
作者:admin
標簽:采用4個TDA2030A或LM1875組成雙通道的BTL電路。電阻為金屬膜電阻,兩個大濾波電容為6700U/25V(實測耐壓可達40v左右)的紅寶
[音頻功放電路 ]tda2030a經典電路
日期:2019-10-21
作者:電子愛好者
標簽:功放集成電路AV放大器電路 tda2030a經典電路:
tda2030a在功放電路中應用非常廣泛,大部份功放電路都是應用tda2030a集成電路作為主要功放推動電路,td
[AV功放電路 ]典型tda2030功放電路圖
日期:2018-11-17
作者:admin
標簽:功放集成電路AV放大器電路音頻放大器電路圖tad2030功放電路圖具有體積小、輸出功率大、失真小等特點,并具有內部保護電路。廣泛應用于汽車立體聲收錄音機、中功率音響設備
[音頻功放電路 ]典型tda2030功放電路圖
日期:2018-11-17
作者:admin
標簽:功放集成電路tad2030功放電路圖具有體積小、輸出功率大、失真小等特點,并具有內部保護電路。廣泛應用于汽車立體聲收錄音機、中功率音響設備
[電子基礎 ]tda2030a電路圖雙電源供電電路圖
日期:2011-08-25
作者:admin
標簽:無
[電子基礎 ]tda2030a電路圖供電接法(單電源供電)
日期:2011-08-25
作者:admin
標簽:無
[AV功放電路 ]TDA2030a功放電路圖
日期:2010-04-06
作者:admin
標簽:功放集成電路無